Алгоритм работы процессов в ПЛК
Рассмотрим работу выполнения процессов (тасков) в логическом контроллере (ПЛК)
Контроллеры Moderon M72 серий mini и optimized входят в линейку бюджетных ПЛК и оборудованы одноядерным процессором. Одноядерность означает, что все процессы выполняются последовательно. В наших контроллерах реализована концепция псевдопараллельной работы - это означает, что пока один процесс ожидает и встал на паузу, то можно переключиться на другой важный процесс, который далее по приоритету. ПЛК постоянно осуществляет переключение контекстов, что значительно ускоряет обработку всех потоков.
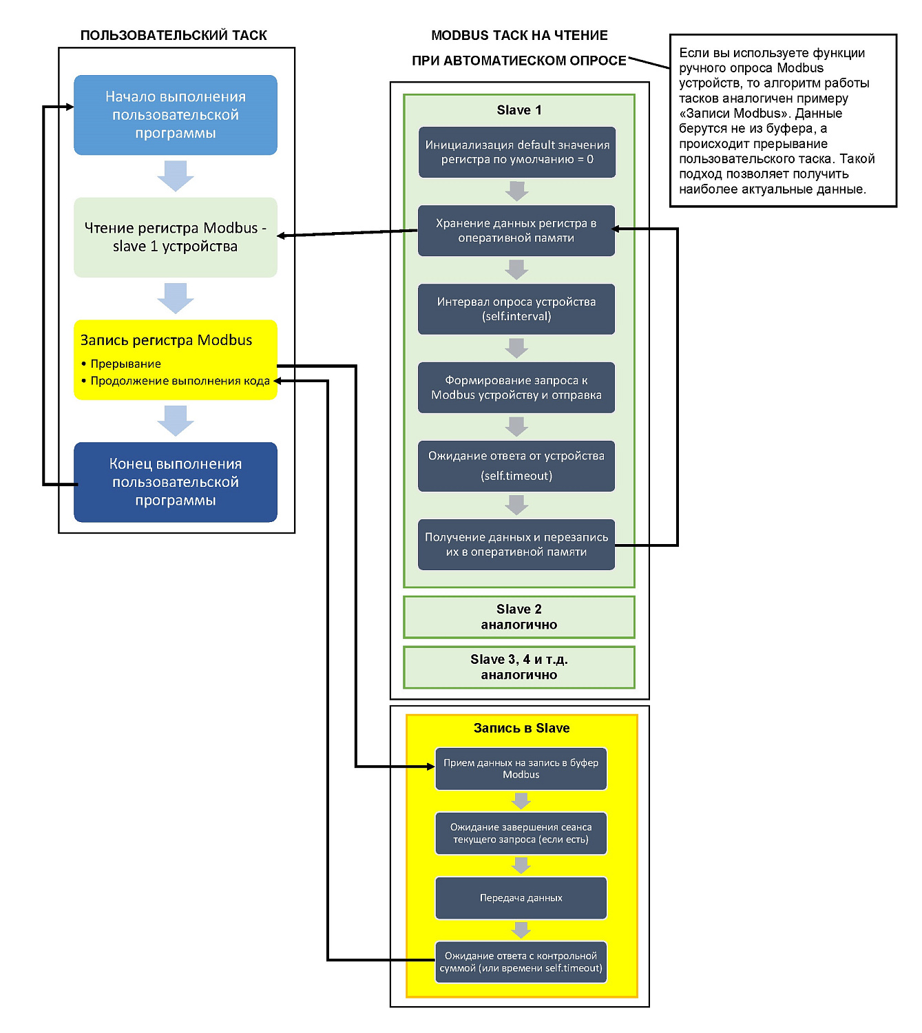
На картинках показан пример работы тасков ПЛК Moderon. Однопроцессорный логический контроллер, который может позволить вам добиться высокой скорости работы, при правильном построении архитектуры программы. Таски работают псевдопараллельно, т.е. если таск встал на паузу в ожидании, то идет сразу переключения на другой таск, который следующий по приоритету. Одно ядро, но при правильном подходе позволит добиться высоких показателей на бюджетном ПЛК. Глобальный счетчик вам позволит создавать точные таймеры, так как он выполняется всегда строго раз в 1 мсек.
Обработка одного дискретного входа занимает всего 2 микросекунды. А весь пользовательский таск в несколько сотен строк кода выполнится всего за 1 мсек. Далее, понимая, что все процессы осуществляются последовательно, но с автопереключением в параллельные потоки при простое и ожидании, Вы можете выстроить архитектуру ПО таким образом, чтобы добиться максимального быстродействия от ПЛК.
Мы можем вам под заказ заменить выходы реле на полупроводниковые выходы и вы получите контроллер не только с быстрыми входами, но и быстрыми выходами.
